Editor’s Note: Agent-Based Intelligent Tutoring Systems can be characterized as an enhanced form of branching program or a simplified precursor of learning objects. They provide customized learning to meet a variety of learner needs. The structures and activity diagrams in this article invite additional theory, research, and practice in flexible learning and instructional design.
An Agent-Based Intelligent Tutoring System for Enhancing E-Learning / E-TeachingJosé M. Gascueña, Antonio Fernández-CaballeroAbstractIntelligent Tutoring Systems (ITS) have proven their worth in multiple ways and in multiple domains in Education. This paper introduces application of an agent-based Intelligent Tutoring System for enhancing e-learning / e-teaching. The general architecture of the ITS is formed by the three components – the Student Model, the Domain Model, and the Pedagogical Model. An Educational Model is added to provide functions that the teacher needs to use the system. The Pedagogical Model provides mechanisms to efficiently present subject matter to the student (pedagogical strategies). In the Pedagogical Model incorporates four agents – the Preferences Agent, the Accounting Agent, the Exercises Agent and the Tests Agent –to monitor student progress and propose new tasks. The Educational Model recommends how to enhance the structure of the presentation. Across this module, the teacher changes preferences, gives reinforcement to students, obtains statistics and consults the subject matter. Keywords: intelligent tutoring system, agent system, e-learning, e-teaching, distance learning IntroductionThis document is structured as follows: 1) Introduction, 2) Agent-based ITS in Education, 3) Objectives and Architecture of Agent-Based ITS, 4) Strategy of the Pedagogic Module, 5) Description of the Agents that monitor student progress and propose new tasks, 6) The Education Module and functions for the teacher and students, and 7) Conclusions. Intelligent Tutoring Systems (ITS) are programs that possess a knowledge-base on certain subject matter. The ITS is designed to transmit this knowledge to students by an interactive individualized process that emulates a human teacher or tutor guiding a student in his learning process. ITS are growing in acceptance and popularity for several reasons: (i) increase in student performance, (ii) a deepened cognitive development, and, (iii) a reduced time for the student to acquire skills and knowledge (Sykes & Franek, 2003). An ITS incorporates three models corresponding to three knowledge levels. A domain model gathers domain knowledge to be taught; a student model represents what the student knows, and a pedagogical model of instructional strategies to teach domain knowledge. The goal for every ITS is to communicate its embedded knowledge in an effective manner (Wenger, 1987). Intelligent Tutoring Systems (ITS) adapt to the needs of each student. Pedagogical strategies, specify how to sequence content, kind of feedback to be given, and how the tutor’s content (problems, definitions, examples, and so on) are shown or explained (Murray, 1999). There has been extensive research in learning strategies to be incorporated into ITS (Boulay & Luckin, 2001). As an example, Meyer used analogy to teach a less known domain from a more familiar one. (Meyer, 2002) The case-based reasoning paradigm helped to increment new knowledge (Martens, 2004). When various strategies are implemented together in an ITS, as for instance in (Hatzilygeroudis & Prentzas, 2004), the system selects the most appropriate one for the activity that the student is performing. This paper will focus on pedagogic strategy of the pedagogical model of the ITS to introduce subject matter in a more efficient way to students. Experts have suggested agent technology to address the challenges of computer-based education (Aroyo, Stoyanov & Kommers, 1999). “An autonomous agent is a system situated within and a part of an environment that senses that environment and acts on it, over time, in pursuit of its own agenda and so as to effect what it senses in the future” (Franklin & Graesser, 1996). Any agent, in accordance with this definition, satisfies four properties: autonomy, social ability, reactivity and pro-activeness. By using intelligent agents in an ITS architecture it is possible to obtain an individual tutoring system adapted to the needs and characteristics of every student (Cardoso et al., 2004). This paper provides a detailed description of the agents that monitor the progress of the students and propose new tasks. Agent-Based ITS in EducationMany learning/teaching computer-based environments use ITS agent technology. Capuano et al. (Capuano, Marsella & Salerno, 2000) described ABITS as suitable to several knowledge domains and composed of different agents (evaluation, affective and pedagogical agents) that extend the traditional Course Management System with “intelligent” functions for automatic curricula generation. Dorça et al. propose a similar approach (Dorça, Lopes & Fernández, 2003). The Baghera platform is a web-based multiagent learning environment for assisting students/teachers in learning/teaching of Geometry. Baghera is composed of two multiagent systems (MAS). The higher-level MAS is composed of cognitive agents which provide the main function of the educational system, while the lower-level MAS is responsible for diagnosing student’s conceptions (Pesty & Webber, 2004). MyClass includes an agent tutor that can re-plan teaching strategies to best fit a student or group of students at each stage of teaching/learning sessions in a virtual classroom (Mota, Oliveira & Mouta, 2004). Tang (Tang & Wu, 2000) implemented a multi-agent intelligent tutoring system to learn programming languages. Electrotutor is an Electrodynamics distance teaching environment designed according to JADE - Java Agent for Distance Education framework (Silveira & Vicari, 2002). For collaborative work, I-Help allows the students to locate human peers and learning resources for help during learning activities (Greer et al., 2001). An architecture of Intelligent Virtual Environments based on the agent paradigm is offered in (de Antonio, Ramírez, Imbert & Méndez, 2005) and for nurse training in (Hospers et al., 2003). An ITS usually incorporates pedagogical agents (animated characters) to make learning more attractive and effective (Johnson, Rickel & Lester, 2000). The architecture introduced in this paper does not incorporate an animated agent at this time. Currently, adaptive and intelligent Web-based educational systems (AIWBES) form a new approach to develop learning/teaching environments using adaptive hypermedia and intelligent tutoring technologies (Brusilovsky & Peylo, 2003). MASPLANG is a multiagent hypermedia systems (Peña, Marzo & de la Rosa, 2002). ITS found in core databases, physics, language, mathematics, medicine, and other courses in many schools, do not use the agent technology. For instance, KERMIT (Suraweera & Mitrovic, 2004) teaches the conceptual modeling of databases using the entity - relation data model, ELMART (Weber & Brusilovsky, 2001) teaches programming in LIPS, and Design Pattern (Jeremic, Devedzic & Gasevic, 2004) is used to learn design patterns. Objectives and Architecture of Agent-Based ITSThe ITS proposed in this paper creates an infrastructure for distance learning/teaching of a subject matter. To obtain good results, it decomposes subject matter into theory, exercises and test questionnaires (see Figure 1). Learners study each subject matter topic reading theory first, then participating in exercises and finally answering a test. The system helps students when necessary. The first goal of the ITS is that students learn more and better; the subject matter is structured to facilitate learning. One learning characteristic is rhythm. The ITS adapts concepts to the learning rhythm of each student (for instance, to show more or less exercises, to show more or less tests, etc.). Another aspect from learning theory is reinforcement to rewards a correct answer and penalize errors (by means of messages, sounds, etc.). Another ITS goal is to enhance teaching as well as learning. A professor does not know the skills of his learners. One proposal is to “teach how to teach”. Within this objective is the need to make the subject matter more comprehensive for the group of learners, keeping in mind the requisites given to the subject. 
Figure 1: Decomposition of the subject matterThree components characterize the ITS architecture (see figure 2) – the Student Model, the Domain Model, and the Pedagogic Module. An Educational Model adds functionality for the teacher. In the Pedagogic Module, four agents are added. The proposed ITS is not tied to any course in particular, the only requisite being that the course has to be divided into theory, exercises and tests. In the Student Model, knowledge about the student (profile and interaction with the system) is composed of three knowledge databases (KDBs). (1) The Personal Information KDB stores personal data to control his access to the system. (2) The Profiles KDB stores students level and presentation styles. Students are assigned different levels depending on their learning rhythm. (3) The Learning KDB stores parameters such as exercises and tests proposed so far, the time spent on answering questionnaires and the exercises, pages of theory visited, scrolls performed on those pages, or the reinforcement material prepared by the Pedagogic Module. In the Domain Model, knowledge about the contents to be taught is stored. This model consists of four KDBs: (1) the Theory KDB incorporates the pages of theory that have been prepared for teaching on the subject matter, (2) the Tests Questionnaire KDB stores the battery of test questions related to the subject matter, (3) the Exercises KDB stores the battery of exercises on the subject matter, and, (4) the Reinforcement KDB contains the information used by the Pedagogic Module to prepare the material to be shown when a student needs to be reinforced. The Pedagogic Module provides mechanisms to efficiently present the subject matter to the student. This module performs three tasks: (1) provide the learning guidelines for the student (including reinforcement provided by the system), (2) update statistics of the exercises and tests presented in the Domain Model, (3) store reinforcement data into the Learning KDB, the responses given by the student to the exercises and tests, punctuation used, and the time he has spent in reaching the aims. 
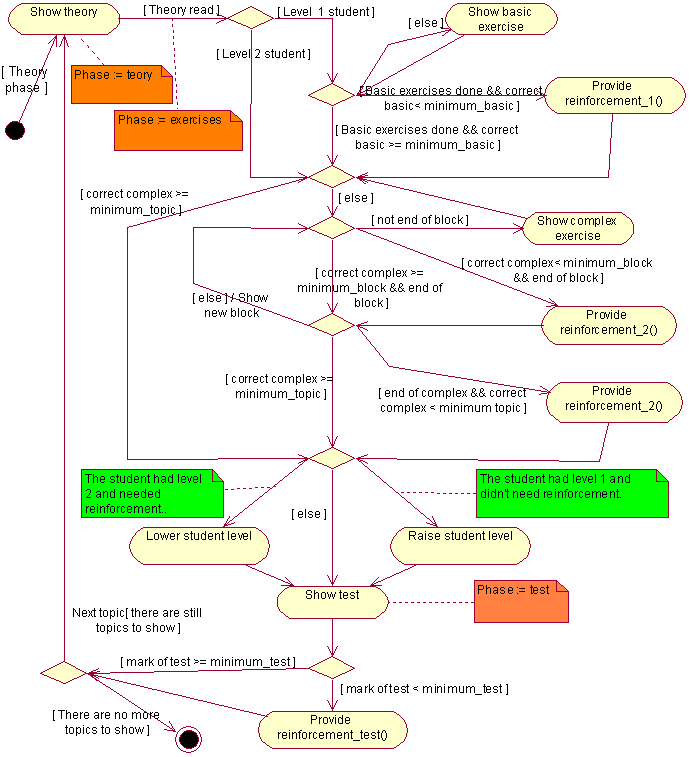
Figure 2: Architecture of the agent-based ITS system.The Preferences Agent supervises the user-preferred style of presentation (type and size of letter, colors, margins, and so on). When the user changes his presentation style, the Preferences Agent creates a personalized style sheet and updates the user's interface. The information that this agent gathers is stored in the Profiles KDB. The Accounting Agent observes the student interaction with the interface when he accesses a page of theory. When the student changes to another theory page, the Accounting Agent stores data in the Learning KDB (the name of the visited page, time the student spent and scrolls performed). The Exercises Agent chooses exercises that will be proposed to the student in the topic that he is currently studying. This agent stores the chosen exercises in the Learning KDB as well. In the same way, the Tests Agent is in charge of choosing the test questions that will compose a test questionnaire in the topic that he is studying. The test questions selected are also stored in the Learning KDB. The Exercises Agent and the Tests Agent do the selection when the student finishes the first visit to the first page of theory of every topic. We may highlight that the Exercises Agent and the Tests Agent are proactive because they carry out their tasks in parallel with the activity that the student performs. Indeed, the student is reading theory without realizing the work of both agents. The agents are implemented as applets. The Education Module provides functionality needed by the teacher. Across this module, the teacher changes preferences, gives reinforcement to the students, obtains statistics and consults the subject matter. This module is to help the teacher to change the contents of the subject matter on the basis of information obtained from the Student Model and the Domain Model. Strategy of the Pedagogic ModuleFigure 3 shows the steps followed by the pupil when studying each topic of the course (“Subject matter learning”). First, the student must read the whole theory for the current topic. The student has to solve the proposed exercises. A level-1 (low level) student, first solves the basic exercises and then the complex ones. A level 2 student (high level), solves only the complex exercises. The basic exercises are all shown in sequence and the ITS evaluates if the student has reached the designated minimum score. Complex exercises are shown in blocks (a pre-determined number of exercises). A predetermined minimum score is required before composing the next block. After correctly fulfilling the complex exercises, the system goes to the test questionnaires. The student has to solve the test questionnaire. If there are more topics in the course, the system goes back to step (1). Otherwise, the student has finished studying the subject matter.
During steps (2) and (3), if the student does not obtain the minimum scores fixed for the topic, he gets reinforcement in order to reach the objectives for the course. In activity “Provide reinforcement_1” of Figure 3, the system selects a basic exercise not well solved gets reinforcement material based on previous topics studied. This way the system helps the student to correctly solve the basic exercise. After proposing the reinforcement material, and before the student has to solve again the basic exercise, the ITS shows the bad response that the student gave previously. When the student passes the minimum score, the system does not go on providing reinforcement. Ins the worst situation where system provided reinforcement to all basic exercises that were badly answered and the student has not been able to solve them, the ITS tells the student to consult the tutor personally. After this meeting the student is permitted to advance in the study of the course. In activity “Provide reinforcement_2” learners are reinforced during solving of complex exercises. The strategy for providing reinforcement to the student in complex exercises is similar to the reinforcement strategy for basic exercises. The only difference is that the ITS firstly tries to reinforce with material of the current topic; and, if the student is still not able to solve the complex exercise, he is reinforced by material from previous topics in the course. If the student has not seen all selected complex exercises, he will only receive reinforcement for exercises offered in the last block of complex exercises. If he already attempted all complex exercises blocks, he will be reinforced for all complex exercises incorrectly solved and not previously reinforced. 
Figure 3: Activity diagram for “Subject matter learning” Finally, the activity “Provide reinforcement_test” shows what happens if the student does not get a minimum mark in the test questionnaire proposed for the current topic. The ITS builds a new test questionnaire, offers it to the student, and, if the student does not perform well, the professor personally must reinforce in order to proceed with the learning activity. Description of the AgentsThe Preferences AgentThe Preferences Agent supervises the style of presentation that the user likes. It perceives the interaction of the student with the user interface and acts when he changes his tastes. The preference agent is continually running to know the student’s preferences at any time. The process that follows when the user decides to change his visual preferences is reflected in Figure 4. When the student changes preferences, the Preferences Agent shows him a form with the preferences that the he has selected in this moment. This way the user can perform the changes that he considers opportune. After completing the form, preferences are updated and an example page is shown. If the student does not like the page, he can change his preferences again. 
Figure 4: Activity diagram for change preferences The Accounting AgentThe Accounting Agent perceives the interaction between the student and the user interface when the student accesses a page of theory. This agent watches the scroll and timer spent on each page of theory. When the student leaves that page, the Accounting Agent stores all parameters (scroll and time of permanence) in the learning database. Figure 5 shows the algorithm to detect the scroll. When the student enters a theory page, he may advance in his reading or go back in the page. Whilst the student is advancing through the page, the value of “Greatest advance” is updated. When he steps back, the value of “Greatest advance” is stored in the scroll history and the value of “Greatest backward” is updated. This process is repeated until the student leaves the page of theory and the Accounting Agent stores all parameters gathered on the scroll history in the learning database. 
Figure 5: Activity diagram for “detection of scroll” The Exercises AgentThe Exercises Agent takes charge of choosing exercises proposed to the student in the topic he is studying. The Exercises Agent is autonomous as it controls its proper actions in some degree. The agent by its own (pro-active) means selects the set of exercises to be proposed in the subject studied by the student and adds links to theory pages that explain the concepts related to each exercise. The Exercises agent stores the chosen exercises in the Learning KDB. As it may be observed in Figure 6, when the student visits the page index of the topic he is studying for the first time, the Exercises Agent selects exercises that will be proposed to the student for that topic. Level 1 first selects the basic exercises (state - prepare basic exercises) and later the complex exercises (state - prepare complex exercises). Level 2 alone selects complex exercises. Once it has selected the exercises, the Exercise Agent will remain inactive (Idle state). 
Figure 6: Exercises agent state diagram The Tests AgentThe Tests Agent takes charge choosing the questions test that will compose the test that will be proposed to the student in the topic that he is studying. The agent by its own means (pro-active) goes on designing a set of tests for the selected subject. These tests will be shown to the student in form of a questionnaire. The Tests Agent performs the selection of questions test at the same time that the Exercises Agent realizes the selection of exercises. Once it has selected the questions, it will remain inactive (Idle state) until the student completes the topic. The Education ModuleThe Education Module takes into account the experience of the teacher. The use case diagram in Figure 7 provides the functionality that the ITS offers to the teacher across the Education Module. Evidently, the teacher must be authenticated successfully to accede to the ITS functionality (use case “Authenticate”). Once the teacher has been authenticated, he is able to change his preferences (colors, margins, interlineate, size and type of source of the interface – use case “Change preferences”), to give reinforcement to the students if necessary, (use case “Reinforce the student”) obtains statistics (use case “Obtain statistics”) and to consult all the didactic material (theory –“Consult theory”-, exercises –“Consult exercises”-, and test questionnaires –“Consult test battery questions”) of each of the topics of the subject matter. The information provided to the teacher is obtained by the Student Model and the Domain Model; this information was picked up and gathered during the user interactions with the ITS. The greatest benefit is that the teacher may consult statistical data of interaction of students with the system. For every subject matter topic, the teacher is informed of efficiency of the implemented mechanism to reinforce the students by pedagogic module for each topic. The teacher may consult the information on the number of times that students needed reinforcement and how many times students have been personally reinforced by the professor. The teacher may know the number of times that students have accessed each theory page and the mean time students have been on each page visited. The statistics are classified as (a) pages read during the theory phase, (b) pages consulted during the exercises phase, either solicited by the student or due to the reinforcement mechanism. The ITS also offers the possibility to know which students performed scrolling when visiting theory pages and reproduce the scroll movements performed. In the same sense, and in accordance with the exercises proposed to the students, the teacher may observe the possibilities in relation to the exercises statistics. The professor may consult to how many students an exercise has been shown, the mean time the students have spent to solve the exercise and the percentage of blank, correct and incorrect answers to the exercise. There is a classification in exercises presented as reinforcement and normal exercises. Information on how many times an exercise has been explained personally by the teacher is also provided. It is also possible to consult the percentage of pupils that have answered correctly, have answered badly or have not answered an exercise. Lastly, in relation to test questionnaires, the teacher may look for the number of times that each test question has been presented to the students and the number of times that the students have left the test blank, have answered correctly and have answered incorrectly. It is possible to know if the test question was presented as reinforcement to an exercise, or if it was part of a test questionnaire. Furthermore, the teacher may know the number of times that he had to personally explain the test question. Another important option available in the ITS is that the teacher can give reinforcement to any student who needs his help. This is because the student has not managed to advance in the study of the subject because the material that has provided to him the pedagogic module is not sufficient to overcome the goals of the topic that he is studying. 
Figure 7: Functionality offered by the Education Module to the teacher Functional Requisites for the StudentFirst let us focus on the functionality that the ITS offers to the student (see figure 8). Of course, the student must register in the course (use case “Register for the course”), by typing in his personal data; the system shows the login and the password assigned to enter the course. The registered students can change their passwords (through use case “Change password”) each time they enter the course to begin a new study session. Once a new study session has been started through use case “Enter the course”, the student reads pages of theory (”Read theory”), answers exercises (“Solve exercise”) or test questionnaires (“Solve test”) depending on the task that a pedagogic module proposes through time. While completing an exercise, the student can consult the theory (use case “Consult theory”) closely related to the exercise. During a study session, the student can also change the style of presentation of the subject matter (that is to say the visual preferences – “Change preferences”). The student may also consult at any time his state after performing any task. 
Figure 8: The student’s requisitesConclusionsThe ITS have turned into a technology of increasing interest to complement traditional education so much from the perspective of the students as from that of the teachers. In our distance learning system, we have introduced a Student Model, a Domain Model, a Pedagogical Model, and an Educational Model. In the pedagogical model, four agents – the Preferences Agent, the Accounting Agent, the Exercises Agent and the Tests Agent - have been added. Also, we have introduced an explanation of how the course adapts to the students as well as to the teachers. User adaptation is provided by means of the so called pedagogical strategies, which among others specify how to proceed in showing the contents of the subject matter for a better assimilation of the knowledge by the student. Precisely, the Pedagogical Module represents this knowledge. To conclude, the ITS proposed gets all needed data, obtained data of the interaction of the students with the system, to adapt the rhythm of introducing the contents of the subject matter to the learning rhythm of each student. On the other hand, the Education Module obtains measures that permit to get recommendations to teacher to enhance the course. This way, jointly e-learning and e-teaching are greatly enhanced. Referencesde Antonio, A., Ramírez, J., Imbert, R., Méndez, G. (2005). Intelligent Virtual Environments for Training: An Agent-based Approach. 4th International Central and Eastern European Conference on Multi-Agent Systems (CEEMAS'05). Budapest, Hungary. 15-17 September 2005. Aroyo, L., Stoyanov, S. & Kommers, P. (1999). An Agent-oriented Approach for Ideational Support in Learning - Integration and Impact. Special Issue on Intelligent Agents for Education and Training Systems, Journal of Interactive Learning Research (JIRL), 10 (3/4), 1999, 389-400. Boulay, B., Luckin, R., 2001. Modelling human teaching tactics and strategies for tutoring systems. International Journal of Artificial Intelligence in Education, 12, 235-256. Capuano, N., Marsella, M., Salerno, S. (2000). ABITS: An agent based Intelligent Tutoring System for distance learning. Proceedings of the International Workshop on Adaptive and Intelligent Web-Based Education Systems, ITS 2000. Cardoso, J., Bittencourt, G., Frigo, L.B., Pozzebon, E., Postal, A. (2004). MathTutor: A Multi-Agent Intelligent Tutoring System. AIAI 2004 - First IFIP Conference on Artificial Intelligence Applications and Innovations, 231-242. Dorça, F.A., Lopes, C.R., Fernández. M.A. (2003). A multiagent architecture for distance education systems. Proceedings of the 3rd IEEE International Conference on Advanced Learning Technologies, ICALT’03, 368. Franklin, S., Graesser, A. (1996). Is it an Agent, or Just a Program?: A Taxonomy for Autonomous Agents. Intelligent Agents III, Agent Theories, Architectures, and Languages, ECAI '96 Workshop (ATAL), LNCS, 1193, 21-35. Greer J., McCalla G., Vassileva J., Deters R., Bull S., Kettel L. (2001) Lessons Learned in Deploying a Multi-Agent Learning Support System: The I-Help Experience. Proceedings of AIED'2001, San Antonio, 410-421. Hatzilygeroudis, H., and Prentzas, J. (2004). Using a Hybrid Rule-Based Approach in Developing an Intelligent Tutoring System with Knowledge Acquisition and Update Capabilities. Expert Systems with Applications, 26(4) 2004 477-492 Hospers, M., Kroezen, E., Nijholt, A., op den Akker, H.J.A., Heylen, D. (2003). An agent-based intelligent tutoring system for nurse education. Applications of Intelligent Agents in Health Care, J. Nealon and A. Moreno (eds), 143-159. Jeremic, Z., Devedzic, V., Gasevic, D., 2004. An Intelligent Tutoring System for learning design patterns. International Workshop on Adaptative Hypermedia and Collaborative Web-based Systems, AHCW’ 04. Johnson, W., Rickel, J., Lester, J. (2000). Animated Pedagogical Agents: Face-to-Face Interaction in Interactive Learning Environments. International Journal of Artificial Intelligence in Education, 11: 47-78, 2000. Martens, A., 2004. Case-based training with Intelligent Tutoring Systems. Proceedings of the The 4th IEEE International Conference on Advanced Learning Technologies. Meyer, C., 2002. Hypermedia environment for learning concepts based on inter-domain analogies as an educational strategy. International Conference on Intelligent Tutoring System, ITS 2002. LNCS, 2363, 281-290. Mota, D., Oliveira, E., Mouta, F. (2004). MyClass: A Web-based system to support interactive learning in virtual environments. Workshop on Modelling Human Teaching. Tactics and Strategies. Murray, T. (1999). Authoring Intelligent Tutoring Systems: An analysis of the state of the art. International Journal of Artificial Intelligence in Education, 10, 98-129. Peña, C.I., Marzo, J.L., de la Rosa, J.L. (2002). Intelligent agents in a teaching and learning environment on the Web. Proceedings of the 2nd IEEE International Conference on Advanced Learning Technologies, ICALT2002. Pesty, S., Webber, C. (2004). The Baghera multiagent learning environment: an educational community of artificial and human agents. Upgrade, Journal of CEPIS (Council of European Professional Informatics Societies), 4, 40-44. Silveira, R.A., and Vicari, R.M. (2002). Developing Distributed Intelligent Learning Environment with JADE – Java Agents for Distance Education Framework. International Conference on Intelligent Tutoring Systems, ITS 2002. LNCS, 2363, 105-118. Suraweera, P., Mitrovic, A. (2004) An Intelligent Tutoring System for Entity Relationship Modelling. International Journal of Artificial Intelligence in Education, 14, 375-417. Sykes, E.R., and Franek, F. (2003). A prototype for an Intelligent Tutoring System for students learning to program in Java. Proceedings of IASTED International Conference on Computers and Advanced Technology in Education, CATE2003, 78-83. Tang, T.Y., Wu, A. (2000). The implementation of a multi-agent intelligent tutoring system for the learning of computer programming. Proceedings of 16th IFIP World Computer Congress-International Conference on Educational Uses of Communication and Information Technology, ICEUT 2000. Weber, G., Brusilovsky, P., 2001. ELM-ART: An adaptive versatile system for Web-based instruction. International Journal of Artificial Intelligence in Education, 12, 351-384. Wenger, E. (1987). Artificial Intelligence and Tutoring Systems: Computational and Cognitive approaches to the communication of knowledge. Morgan Kaufman Ed. AcknowledgementsThis work is supported in part by the Spanish Junta de Comunidades de Castilla-La Mancha PBC-03-003 and the Spanish CICYT TIN2004-08000-C03-01 grants. About the Authors:José M. Gascueña Noheda received his M.Sc. in Computer Science from the University of Castilla-La Mancha at the Superior Polytechnic School of Albacete, in 2004. He is pursuing his Ph.D. in adaptive e-learning systems. His research interests are in Ontologies, Software Agents and Multi-agent Systems, and Learning Objects. Laboratory of User Interaction and Software Engineering (LoUISE) Computer Science Research Institute University of Castilla-La Mancha, 02071 Albacete, SPAIN Phone: +34 967-599-200 ext. 2406; Fax: +34 967-599-224 email: jmanuel@info-ab.uclm.es Antonio Fernández-Caballero received his M.Sc. in Computer Science from the Polytechnic University of Madrid (Spain) in 1993 and his Ph.D. from the Department of Artificial Intelligence of the National University for Distance Education (Spain) in 2001. His research interests are mainly in Artificial Intelligence, and, mainly in Agents Technology. He is currently an Associate Professor in the Department of Computer Science of the University of Castilla-La Mancha (Spain). Laboratory of User Interaction and Software Engineering (LoUISE) Computer Science Research Institute University of Castilla-La Mancha, 02071 Albacete, SPAIN Phone: +34 967-599-200 ext. 2406; Fax: +34 967-599-224 email: caballer@info-ab.uclm.es |